
消费日报讯(记者 卢岳)最近证券配资门户,一家名为“汇聚支付”的支付公司频频因为高利网贷平台、投资诈骗平台提供支付通道等而被投诉。
有消费者向本报记者表示,今年9月通过短信下载了“水晶分期”APP,注册后申请额度,在不知情且没有同意借款的情况下,即收到“水晶分期”的强制放款1716元,由“广州汇聚支付电子科技有限公司”强制放款,9天后即9月29日需要还款3300元,年化率高达3743%。
还有消费者称,汇聚支付为空壳公司、投资诈骗平台提供支付通道,导致自己出现财产损失。就消费者反映的汇聚支付支付乱象,《消费日报》记者展开了调查。
1
汇聚支付为黑网贷提供通道
资料显示:汇聚支付成立于2008年,2014年7月获得中国人民银行颁发的《支付业务许可证》,并于2019年7月成功续展,在全国范围内开展互联网支付业务。
2017年3月,汇聚支付成为中国支付清算协会理事单位。 2017年9月,汇聚支付成为广东省金融消费权益保护联合会会员单位。
汇聚支付作为一家老牌支付机构,理应合规经营、承担相应的社会责任,然而,各类消费者对汇聚支付违规经营的投诉接二连三。
最近,有多位金融消费者称,汇聚支付为高利贷平台水晶分期提供支付服务。
据了解,水晶分期背后主体不详,也无法在应用商城下载,往往是通过诱导短信引导消费者进行下载。当消费者下载APP、填写资料后平台直接进入贷款申请环节,接下来即被强制放款。
有消费者在投诉平台 【下载黑猫投诉客户端】详述了自己被水晶分期套路的经过:仅仅只是通过短信下载水晶分期APP,没有任何操作强制给绑定的银行卡放款1300元,10天之后要还2500,相当于10天利息高达1200元。当要退回1300元时,客户拒绝,还会进行一系列的威胁,“这是明显的套路贷APP,背后由广州汇聚支付进行打款。”
本报记者注意到,在消费保平台上,多条投诉指汇聚支付为水晶分期提供强制放款支付通道。而在黑猫投诉平台上,关于水晶支付的投诉近百条,均因强制下款、高利贷、暴力催收等问题被集中投诉。在贷友圈,水晶分期还被标注为黑网贷,汇聚支付作为正规支付公司,却与这类黑网贷产品进行业务合作。
除了为黑网贷服务,汇聚支付还被指为“月炮”平台提供服务。有网友在黑猫投诉上表示,自己在云端花app上借了2000块钱,一个月分两次还款,总计还款2680元,其中一个月担保费高达680元,还款的时候云端花是通过私人账户上转账还款,以逃避调查。这笔款项是由广州市汇聚支付公司打到网友卡上的,即汇聚支付还为这类“月息融担”平台提供支付结算业务。
除了为黑网贷、高利贷平台服务,汇聚支付涉嫌为多起投资诈骗案大开“方便之门”。
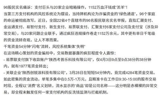
最近,一封由96名股民撰写的联名实名举报信,直指汇聚支付等多家支付公司与20家问题企业联手,通过疯狂违规操作卷走1152万余元。举报信称,这些涉及投资诈骗的企业均存在“带病运行”,要么为经营异常、要么已被列入失信名单、要么被申请注销,然而相关支付机构却视而不见,一路为诈骗资金提供“绿色通道”。
本报记者了解到,在投诉平台上,有消费者投诉称自己遭遇汇金支付APP的诈骗。有媒体报道证实,浙商汇金APP涉嫌虚假网络投资理财诈骗,仅四川省就有30余名群众因下载“浙商汇金”APP被骗,涉案金额达630余万元。
这其中,汇聚支付在这场投资诈骗案中扮演了重要的角色——资金通道。一名网友称,他于今年下载浙商汇金app投资股票,后资金无法取出,经查询银行流水显示:由汇聚支付向广西杰臣网络科技公司转账共计1万元。
另有多位网友反馈了相应的经历,即他们之所以能向投资诈骗APP平台转账,均是由汇聚支付提供的支付通道。消费者质疑,汇聚支付作为第三方支付平台,未尽到监管审核义务,未对疑似欺诈等交易进行核实。
就汇聚支付是否为浙商汇金APP等非法平台提供支付通道等问题,本报记者向汇聚支付发去采访提纲,截止发稿时,汇聚支付未对此作出回应。
2
支付巨头乱象多
本报记者进一步调查了解到, 汇聚支付作为头部支付公司,在开展业务时存在其他乱象。
有股民投诉称,自己被网络上的股票教学平台引导转账35000元,通过汇聚支付分批转入“江苏海蒂斯文化有限公司”,经查是空壳公司并没有股票业务,然而,汇聚支付为其提供支付通道,涉嫌违规。
此外,汇聚支付还与皮包公司展开合作。有网友在消费保上投诉称,汇聚支付与多家“皮包”公司合作,为无任何备案和资质的名为“美丽新农村”的虚假投资APP搭建支付通道,导致自己损失了19676.58元,资金通过这个支付通道流入了几个皮包公司,现皮包公司失联,app无法登录提现。消费者认为,因广州汇聚支付电子科技有限公司未严格审核合作商家资质,才使自己损失。
还有网友称,自己通过微信小程序“微购相册”向商户“吴玉珍”分两笔支付1000元与1700元,共计2700元,收到商品后鉴定确认为假货,但再联系时商户时已失联。在该消费者看来,汇聚支付作为本次交易的收单机构,持有央行支付牌照,资金也是通过该支付渠道被划走,汇聚支付未尽到审核义务。
根据《非银行支付机构网络支付业务管理办法》相关法律法规,支付机构应当遵循“了解你的客户”原则,建立健全客户身份识别机制。支付机构应当根据客户风险评级、交易验证方式、交易渠道、交易终端或接口类型、交易类型、交易金额、交易时间、商户类别等因素,建立交易风险管理制度和交易监测系统,对疑似欺诈、套现、洗钱、非法融资、恐怖融资等交易,及时采取调查核实、延迟结算、终止服务等措施。
在上述消费者投诉中,汇聚支付被指未对客户身份及交易真实性进行确认,未履行可疑支付报告义务,未对疑似欺诈、非法融资、恐怖融资等交易采取调取核实、延迟结算、终止服务等措施,存在监管审核不力等问题,违反相关法律规定,造成他人财产损失。
3
汇聚支付因非法经营被诉
汇聚支付注册资本2亿元。公司的股东分别为广州荣汉科技开发有限公司、广州恒基信息科技有限公司,前者持股达到91.4%。广州荣汉科技由广州正佳科技服务集团有限公司持股64%,股权穿透显示实控人为谢萌。另外,恒基信息的实控人也为谢萌。
谢萌是知名企业家,控制着广州知名的百公货公司正佳集团,另外,还担任广州嗨生活馆百货有限公司的董事长。
据梳理,汇聚支付历史上违规操作不少。
2019年,汇聚支付曾被监管通报“存在为禁入类商户提供支付服务的违规行为及欺诈率超标、合规风险商户数量较多的风险情况”,后暂停相关业务新增商户入网权限3个月。有报道称,在该次整改后,仍有多名用户投诉汇聚支付为非法平台提供支付通道。
2020年底,汇聚支付因存在未按规定履行客户身份识别义务、未按照规定报送可疑交易报告、为虚假交易提供支付服务等行为,被人民银行处以合计220万元罚款,相关责任人连带遭罚9.7万元。除了罚单外,汇聚支付在2020年前后,因卷入一起走私案被监管暂停新增特约商户。
除了为非法用户提供通道问题,汇聚支付还曾被曝光为“714”高炮平台提供服务。2020年11月,有媒体报道汇聚支付为同予科技旗下的“714”高炮平台提供扣款服务。投诉详情中显示,汇聚支付被多名投诉人举证为多家非法平台提供支付通道。也就是说,时隔五年多,汇聚支付仍在为高利贷平台提供支付通道。
今年3月,汇聚支付因存在违反特约商户管理规定、违反支付账户管理规定、违反有关清算管理规定、违反有关支付机构管理规定等4项违法行为,被合计罚没1061万元,公司总经理、副总经理同时被处以50万元、57万元的个人罚款。当时,汇聚支付公司回应称:已完成相关整改。
不过,对于汇聚支付来说,还有一个悬在头顶的风险是公司或卷入非法经营案件。
天眼查显示:广州汇聚支付电子科技有限公司、张某、郭某涉非法经营案(案号:2024闽02刑终250号)由福建厦门中级人民法院起诉,本案先后三次开庭,开庭时间分别为2025年1月23日、2月20日、3月3日。
目前,该案尚未披露进一步消息。据媒体披露,该案中的张某、郭某实为公司高管张俊强、郭涛。
有支付业内士分析,一般情况下,持牌支付机构在从事支付结算业务过程中所产生的违法行为,只会遭到一定的行政处罚,不会触犯非法经营罪。如果被控非法经营罪,很有可能是涉及的违法犯罪情形非常严重了,一般是洗钱罪比较多。
此前,《消费日报》记者曾以上问题发送采访提纲给汇聚支付公司,对方拒绝了采访。
截止目前,在黑猫投诉平台上,关于汇聚支付的投诉达到近400条,消费保上关于汇聚支付的投诉也有上百条,涉及为黑网贷、高炮平台、投资诈骗平台、皮包公司等提供支付服务等问题。
这也在一定程度上暴露了汇聚支付公司内部管理方面或仍存漏洞,其整改之路依然任重道远。
海量资讯、精准解读,尽在新浪财经APP
责任编辑:李琳琳 证券配资门户
胜宇配资提示:文章来自网络,不代表本站观点。